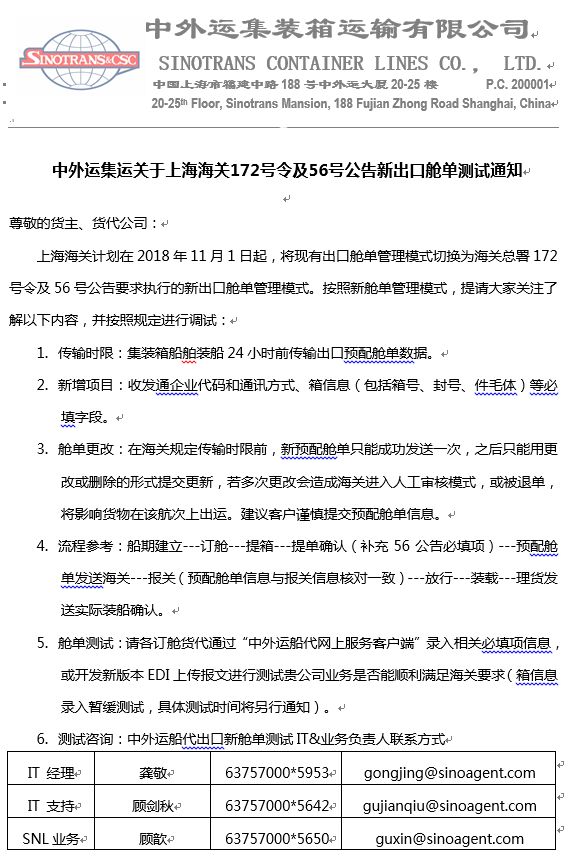
After Ningbo and other ports, recently, Shanghai port also issued a notice that it will implement a new operation method for the transmission of export manifest from October 20, 2018, setting new requirements on the transmission time limit of the pre-configured manifest, the change of the pre-configured manifest and the transmission of the pre-configured manifest.
At present, the major shipping companies have issued emergency notices. Please be careful and tell each other. In order to ensure that the manifest prepared by the customs can be sent to the customs in time, please provide the complete manifest information in advance, otherwise it may be impossible to get on board and clear customs in time.


